One of the things that has stood out most to us over the past few months is how differently people develop when learning is relational rather than solitary.
In conversations with coaches — in training settings, peer spaces, and informal exchanges — there is often a shared recognition that meaningful growth rarely comes from insight alone. It tends to emerge through practice, reflection, and being in relationship with others who are also learning.
This has been particularly visible for us recently. Early in the first cohort of our Eudaimonia coach training programme, we began noticing levels of coaching depth that surprised us. Some participants were already demonstrating a quality of presence and discernment that typically takes much longer to emerge. This prompted us to pause and reflect not so much on what they were learning, but how that learning was unfolding.
One framework we kept returning to in making sense of this was Richard Boyatzis’ Intentional Change Theory.
Intentional Change as a Process, Not an Event
Boyatzis’ work challenges the idea that development happens through linear goal-setting or the accumulation of knowledge. Instead, it frames sustainable change as a dynamic process that unfolds over time and is shaped as much by emotional and relational factors as by cognition.
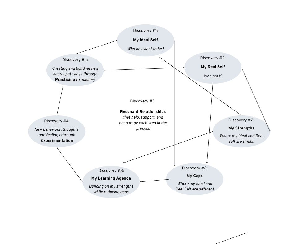
At the heart of the theory are five interconnected “discoveries”:
- a vision of the Ideal Self — who we want to become
- an honest awareness of the Real Self — including both strengths and limitations
- a personally meaningful learning agenda
- opportunities for practice and experimentation
- and resonant relationships that support and sustain change
What makes this model particularly compelling is that it does not treat development as a purely individual endeavour. Change, in this view, is something that is supported — and often stabilised — through relationship.
Peer Coaching as a Developmental Context
Seen through this lens, peer coaching becomes a powerful context for intentional change.
In the coachee role, another coach’s questions and presence can bring aspects of the Real Self into clearer focus. Assumptions, habitual responses, and blind spots are often easier to notice when they are gently reflected back by someone else.
In the coach role, learning happens through practice. Coaches experiment with how they listen, how they stay present under uncertainty, and how they regulate their own impulses to direct or fix. Over time, this shapes their sense of themselves as coaches — not as an abstract aspiration, but as an embodied experience.
As these exchanges continue, the relationship itself often becomes a stable, supportive environment. This is what Boyatzis refers to as a resonant relationship: one that provides enough safety and continuity for change to take root rather than dissipate.
Learning With and Through Others
This understanding aligns closely with broader research on peer learning. Work by scholars such as David Boud and colleagues highlights how learning with peers can deepen reflection, strengthen autonomy, and support the integration of theory into practice.
For coaches, this is particularly relevant. Much of our learning happens in subtle, relational moments — noticing when we lose presence, when we feel pulled to intervene, or when something shifts in the space between us and a client. These moments are difficult to access through content alone, but become more visible when explored alongside others engaged in similar work.
Peer coaching offers a structured way to make this kind of learning more explicit.
Putting the Theory Into Practice
It was from this perspective that we decided to set up a peer coaching circle — not as a solution to a problem, but as a practical way of supporting the developmental conditions Boyatzis describes.
While the circle grew out of our work within the Eudaimonia coach training programme, it is not limited to our own students or graduates. It is also open to coaches who are currently in ICF-aligned training programmes elsewhere and who are looking for a thoughtful, structured peer context in which to practise and reflect.
The intention is simple: to create space for ongoing coaching conversations that support practice, reflection, and relationship over time. Rather than focusing on performance or outcomes, the emphasis is on learning — noticing patterns, experimenting with presence and intervention, and integrating feedback in a way that feels sustainable.
What we have observed so far reinforces something the research already suggests: development is rarely accelerated by intensity alone. It is supported by continuity, psychological safety, and shared commitment to the process.
What Boyatzis’ work ultimately reminds us is that lasting change is rarely fast or solitary. It is relational, uneven, and deeply personal. For coaches committed to their own development, peer relationships can become one of the most meaningful — and often underestimated — contexts in which that change is supported and sustained.
